Suzuki Patentkan Motor 600 CC Turbo tenaga besar lebih irit 50 % dikelasnya 3 April 2015
Posted by ipanase in info otomotif, otomotif, pertamax7, pertamax7.com, satria F, suzuki.Tags: pertamax7.com, Suzuki Recursion 600, Suzuki Recursion concept, Suzuki Recursion turbo, suzuki turbo 500, suzuki turbo 600, suzuki turbo 600 cc
trackback
pertamax7.com, di pamerkan 2013 lalu dalam Tokyo Motor Show 2013, akhirnya Suzuki japan mendaftarkan patent motor turbonya
yaps, masih belum jelas namanya apa ( saat dipamerkan namanya Suzuki Recursion masih concept ) kini sudah mulai bisa teraba
info yang di himpun dari autoevolution.com, banyak klaim dari suzuki mengenai motor ini yaitu
- lebih irit 50 % dari motor 600 cc dikelasnya
- power 100 HP pada putaran mesin 8000 rpm saja, torsi juga nonjok 100 NM pada 4500 rpm saja
- bobot kosong/ kering motornya cuma 174 kg
- torsi besar di rpm rendah buat motor ini nantinya enak di geber di perkotaan yang notabenya nggak bisa gas pol
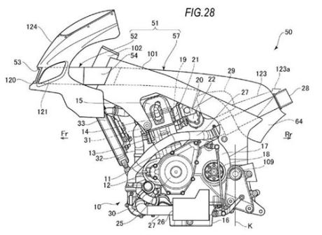
intip patentnya…
terlihat mesin 2 piston sejajar/ inline berkubikasi bersih 588 cc saja, etnah dohc/ sohc nampaknya genre motor touring yak, dengan tampang turbo yang keren !
catatan: turbo charger dikenal memiliki kelemahan yakni turbo lag serta kurang nampol di rpm rendah ( kurang efisian ), maklum cuma mengandalkan hembusan angin sisa pembakaran di knalpot, namun dengan spesifikasi torsi yang sudah 100 Nm pada 4500 rpm saja tentu kekurangan ini tidak begitu terasa
memang strategi unik suzuki, kala kawasaki ninja H2R/ H2 hadir dengan 999 cc 4 piston segaris 16 klep supercharged engine, maka suzuki patentkan motor 2 piston 588 cc dengan turbo
wujud motor konsepnya kayak gini
last, ini suzuki, bukan Suzuki Indonesia, jadi ya kita sekedar lihat saja dan mengenal saja, siapa tahu suzuki indonesia mau import, kapan lagi ada motor 600 cc tenaga gede di klaim irit hehehe
semoga berguna




Jozz tenan
SukaSuka
wuzzzz
SukaSuka
tempel d gixxer aja
SukaSuka
wowh,,,,!!
SukaSuka
tuku Bliz…
Ngetril bareng Viar VX2: http://wp.me/p1eQhG-14R
SukaSuka
Suzuki masih suka yang bulet bulet ala tear drop
SukaSuka
250 cc 2 silinder saja tembus 58 hp, kalo 600 cc jadi berapa?………..
SukaSuka
mesinnya kayak sohc yak????….. apakah touring oriented???
SukaSuka
2 cyl, busi dipinggir, long stroke, SOHC, konstruksi mirip banget inazuma 250cc.
Sepertinya lebih ke daily use-city riding. Torsi udah nampol diputaran bawah, lebih irit & low maintenance. Keliatannya asik nih, mau nantangin honda NC series ini
SukaSuka
oh 600cc 2 silinder, gak heran kalau putaran bawah nampol, dan power besar dikelasnya karna pake turbocharger
SukaSuka
wow .
SukaSuka
Jika 600cc kompetitor bisa 20km/l brarti ini bisa 30km/l . . . Jian! Hampir Seirit motor 150cc…
SukaSuka
Palang velg hayate
SukaSuka
Ini baru “Si Gesit Irit”
SukaSuka
woww
SukaSuka
suzuki global ya, bukan indonesia
http://orongorong.com/2015/04/03/duel-yamaha-tricity-125-vs-honda-pcx-125-siapa-yang-menang/
SukaSuka
Masuk sini laku gak yah?
SukaSuka
desain josss beda dari yg lain “NEOCLASSICAL” NYISSS!!!
SukaSuka
wah tinggal berharap harganya murah biar tidak terbebani pajak hasyem
SukaSuka